杭州市滨江区江南大道 96 号中化大厦 16 层
本文旨在提供一套深度操作清单,将继任者管理从“提名仪式”转变为包含 “精准差距分析-靶向发展计划-系统风险预案” 的持续性动态流程。我们聚焦于一个关键岗位,推演其A/B角培养的全过程,确保人才梯队不仅是“有名”,更是“有实”、“能战”。
第一部分:精准差距分析——用“三维透镜”透视A/B角真实距离
差距分析不是笼统的“经验不足”,而是对岗位成功所需核心要素的逐一比对。我们引入“三维透镜”模型进行系统性诊断。
核心前提:建立《关键岗位成功画像》
在对比A/B角前,必须首先明确,这个岗位要取得成功,需要哪些具体的要素。这份画像是差距分析的基准。
维度一:硬性要求:学历、专业、特定资格证书、最低年限经验。 维度二:核心职责与关键业绩(KPI):岗位必须负责的3-5项核心职责及对应的关键成果衡量标准。 维度三:关键能力与行为:基于公司领导力模型或岗位特质,列出4-6项关键能力(如“战略决策”、“跨体系协同”、“培养团队”),并描述每项能力在该岗位上的具体行为表现。 操作:进行《A/B角差距分析评估会》 ① 参会人:岗位现任者(A角)、直属上级、隔级上级、HRBP。 ② 流程: 第一步:共识标准。共同回顾并确认《关键岗位成功画像》。 第二步:事实陈述。A角与上级分别基于事实,评估B角在各项上的表现。使用“行为事件访谈法”提问:“请举一个实例,说明B角在处理[某项复杂决策]时的过程?” 第三步:集体校准。讨论并最终确定差距项。避免使用“较弱”、“一般”等模糊词,必须明确为“尚未独立主导过跨部门预算谈判”等具体描述。 产出:《A/B角三维差距分析表》(模板)
发展计划必须“对症下药”,为每一项高、中级差距设计沉浸式、挑战性的成长任务,而非简单的课程培训。
原则:70/20/10法则的应用
70% 挑战性实践:在岗发展,承担关键任务。
20% 人际学习:向A角及他人学习,获取反馈。
10% 正式培训:课程与阅读。
操作:制定《B角个人发展计划(IDP)》
以上述差距分析为基础,为每一项“高”等级差距制定发展行动。
产出:《B角个人发展计划(IDP)示意》(聚焦高差距项)

管理机制:
季度复盘会:B角、A角、上级、HRBP四方季度会议,回顾IDP进展,调整计划。
“关键事件”反馈:在B角经历重大项目、会议后,A角与上级需及时给予结构化反馈。
第三部分:系统风险预案——当“B角”本身成为风险变量
最脆弱的继任计划,是只有一个B角,且对其流失毫无准备。必须为“B角被挖走”等风险制定预案。
核心思想:不把鸡蛋放在一个篮子里,且为篮子加固。
预案一:人才梯队纵深建设(预防性措施)
建立“C角”或人才池:对于极其关键的岗位,考虑培养第二位后备(C角),或建立一个包含2-3位潜在人才的“岗位储备池”,进行基础性培养。
岗位知识系统化管理:
建立“岗位核心知识库”:强制要求A角主导,B角参与,将岗位核心决策流程、外部关系网络、内部运作机密、历史经验教训等,进行文档化、系统化沉淀。
推行“影子董事会”或“轮值助理”:让C角或潜力人才定期列席关键会议,了解决策背景。
预案二:B角流失的应急响应(应对性措施)
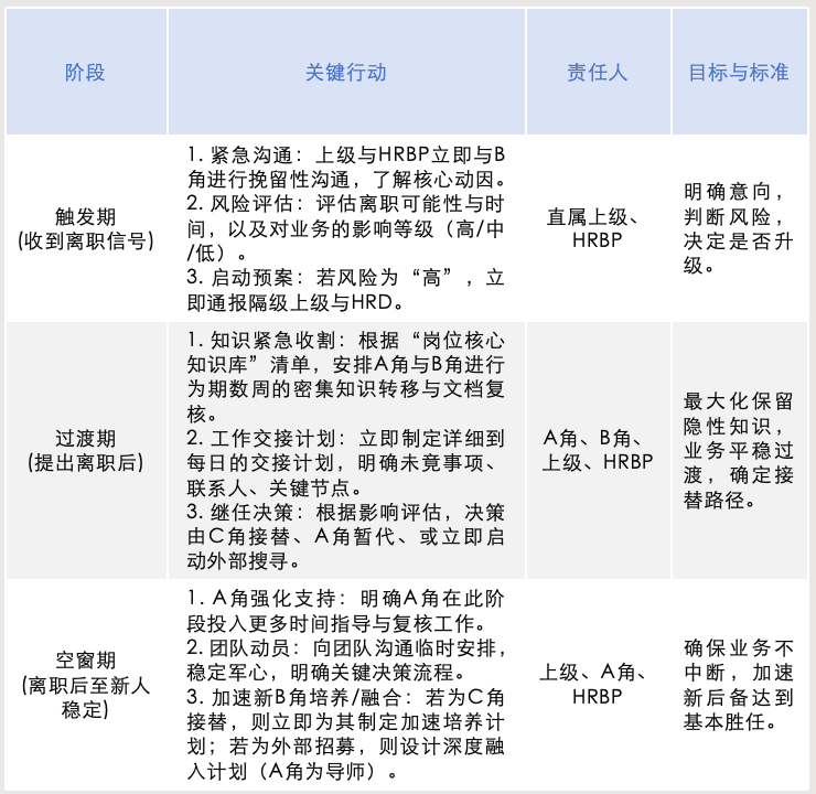
制定《关键岗位B角流失应急预案清单》,一旦触发,立即启动。

预案三:保留B角的长期激励(保留性措施)
发展性保留:确保IDP被认真执行,让B角感受到肉眼可见的成长与组织投入。
情感与认可保留:赋予其内部讲师、重要项目发言人等荣誉角色,增强归属感。
物质激励保留:在国企政策框架内,探索中长期激励的可能性,如将其纳入任期制、协议工资或岗位分红等试点范围,将其个人收益与岗位业绩、培养成果更紧密绑定。
继任者计划不是一年一度的“填表运动”,而应融入日常管理节奏。建议每季度由HRBP牵头,对照《差距分析表》和《发展计划》进行复盘更新;每半年由管理层对关键岗位的继任风险进行重新评估。
最终,一个健康的人才梯队,其标志不是表格的完美,而是当任何关键岗位突然空缺时,组织能够从容地说出:“我们已有准备,并有至少一位合格的人选,可以在X周内到岗并基本胜任,且在Y个月内能够完全承担职责。” 这份从容,正是这份深度清单所追求的全部价值。
邮 箱:zzhao@ehrel.com
胪
胪
杭州市滨江区江南大道 96 号中化大厦 16 层
邮 箱:gebo@ehrel.com