杭州市滨江区江南大道 96 号中化大厦 16 层
【前言】
面对日趋多变的经济形势与市场环境,企业竞争的焦点愈加从传统的产品、技术、成本等层面逐步向战略、管理、文化等层面转变。同时为打造自身竞争优势,企业管理者愈加着眼于一切管理与经营的起点,将战略管理与绩效考核有机融合,建立高效的企业战略绩效考核管理体系。
【正文】
06月29日,训练营第六讲『HR如何从经营视角做好绩效管理』正式推出,洞察战略绩效管理体系构建,并探索其具体实施路径和方法。本文根据直播分享内容梳理而成,以期为企业实施绩效管理实践提供借鉴和参考。
01
如何构建战略绩效管理体系
作为企业绩效管理的本质内核与中枢关键,战略绩效管理体系直接承接着企业的基础框架与激励框架,即潜能评价体系、任职资格体系、培训开发体系与薪酬管理体系,并实现四者间的上下关联。因此,如何构建高效的战略绩效管理体系,愈加成为影响企业核心竞争力与可持续发展潜力的重要转折。
『战略绩效管理体系框架』
宏服咨询认为,构建战略绩效管理体系需从顶层设计出发,探索实现从战略体系设计—执行落地—绩效管理诊断—数字化技术支撑的全链路拉通。

(1)体系设计
在体系设计中需整体考量组织体系与关键指标体系。即从战略角度出发,将组织年度经营计划与目标逐层分解至成员单位、相关部门以及具体岗位的关键绩效指标和重点任务。
组织绩效目标:明确公司战略,绘制战略地图。其重点包括明确组织本年度核心目标、年度关键任务、组织架构调整以及未来三到五年的业务发展规划等。
部门绩效目标:明确部门使命,明晰关键指标。将公司级战略目标拆解至部门、目标团队的关键指标;明确业务一线及相关职能部门职责;明确部门协同等。
关键指标落实:落实关键指标,指标要素设计。在确认年度业绩经营目标及部门相关目标后,需要将其落实为个人的关键指标。例如指标要素拆解、考核指标设计等。
(2)执行落地
在完成相关指标体系的最终确认后,企业管理者及HR在落地执行中需重点考量绩效管理闭环的切实执行以及后续的绩效应用的相关制度保障。
绩效管理闭环:即实现绩效计划—绩效实施—绩效考核—绩效改进的绩效管理PDCA流程闭环。在此基础上,企业HR需重点规划如何将PDCA体系真正落实在关键部门与关键人才的月度、季度、年度考核中,在每个环节中及时复盘并实现持续精进。
绩效应用:抛开绩效考核薪资扣除、提成奖金发放等对绩效应用的第一印象,更关联着任职资格、岗位调整、福利管理、长期激励等内容。例如分红权、虚拟股权等股权激励能否实现与绩效考核结果的直接挂钩.....
实施保障:组建绩效管理委员会并将其作为决策机构;将人力资源部作为战略绩效管理的主要牵头部门(但绩效管理责任落实在业务/职能部门的主要负责人身上);将分子公司和部门经理和全集团绩效管理专员纳入至绩效管理闭环中。
实行战略绩效体系的主要工具
在战略绩效体系确认后的执行过程中,作为实际落地的主要抓手,我们将重点围绕平衡计分卡、关键绩效指标、360°考评、目标与关键成果法共四类主要工具展开。我们以平衡记分卡为例分析:

平衡记分卡BSC作为整体偏向于提升组织整体管理水平的考核工具,非常适用于企业规模较大,管理制度较为完善的相关企业以及管理层岗位,例如大型集团对下属事业部及子分公司经营绩效的整体考核。以自上而下的方式实现奖惩驱动,但并不适用于普通的一线员工。
02
搭建战略绩效体系的具体实施路径和方法
宏服咨询结合近二十年来服务于上百家客户的成功实践,已拉通涵盖战略、规划、执行和保障的战略绩效体系规划方法论。宏服咨询认为,在明确战略绩效管理体系构建的整体框架后,企业管理者及HR需构建、探索战略绩效体系的具体实施路径和方法,重点包括战略解码、绩效辅导、绩效跟踪、绩效考核结果应用、绩效诊断和改进等重要环节。
战略解码
从企业的使命价值观和愿景的角度出发,战略解码的意义在于回答企业存在的意义这一核心使命问题,从而引发企业管理者及HR对经营战略对策及相关目标与行动计划的进阶思考。而实现企业战略解码的过程中,需重点关注以下策略:
(1)战略共创会
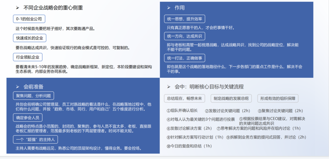
作为贯穿全集团战略方向、统一全集团思想等战略绩效管理体系整体框架的重要载体,战略共创会需着重考虑重心侧重、作用目的及相关的会前会中准备。

(2)绘制战略地图
为保证企业长期竞争策略的优势性和有效性,企业管理者需持续进行战略地图的更新绘制,以保证形成有效的竞争优势战略策略、落地执行战略目标的可行以及上下目标一致的连贯性行动计划。
步骤一:战略环境的扫描和分析。完成对企业经营环境、国内外市场情况、行业竞争者等外部环境及战略目标、关键职能等内部环境的分析与扫描。
步骤二:运用战略地图评估战略。完成对业务级战略地图分析与评估。
步骤三:战略地图绘制与诠释。利用BSC平衡积分卡完成战略地图的详细绘制,具体穿透至公司、部门及员工个人层级
(3)绩效考核结果应用
绩效考核结果的运用是多维度、全方位的,不只是局限于奖金的发放。宏服咨询认为绩效考核结果的运用应与任职资格体系、薪酬管理体系、培训管理体系有机结合,从而激活员工新动能。

03
数字化工具助力智慧化绩效管理
伴随数字化时代的开拓发展与战略绩效管理理念与工具的不断更迭,使智慧化的战略绩效管理具备了较高的可行性。宏服咨询结合近二十年来服务于上百家客户的成功实践所打造的数字化绩效管理系统,通过对战略解码、目标规划、目标审批、绩效反馈等智慧化战略绩效管理方案的各链路拉通,为企业用户提供坚实的应用基础。
战略解码:按组织维度层层分解,纵向到底,横向到边
通过目标分解与关联,将集团目标分解到下属公司、部门、岗位,个人明确自己的目标向上对齐,保证集团战略目标的实现,从而实现个人绩效与组织绩效的有效关联。

目标制定:自上而下分解,自下而上对齐
通过绩效管理系统,HR可建立目标与人的清晰关联,对某一专项任务自上而下分解过程逐层展开,管理者在线查看一项任务的分解情况。

绩效责任书:在线签订
绩效管理系统可自动生成绩效责任书,员工线上签字确认并留痕,同时支持管理员整体监控签订状态,批量下载存档。

全程监控:监督、督促
绩效管理系统支持绩效管理员整体监控:合同签订过程监控、目标制定过程监控、材料上传情况监控、打分评价情况监控、绩效校准过程监控,及时催促和自动提醒,提高人力资源工作效率,让工作由被动变主动。

绩效看板:及时了解目标进度与风险
绩效管理系统提供的绩效看板可让管理者轻松了解组织、团队和个人目标完成情况和排名情况。针对进度滞后任务及时辅导、协调资源,避免战略执行偏差,确保目标高质量完成。

【尾语】
为加快服务中国企业实现人力资源数字化转型,宏服数字化咨询联合浙江省国有企业HR联盟于开年初推出『数字化人力资源管理能力训练营』系列课程,涵盖数字化背景、数字化认知、数字化规划、数字化保障、数字化落地、未来趋势展望等数字化时代HR必须具备的管理思维和实战能力,助力HR实现全面提升。
邮 箱:zzhao@ehrel.com
胪
胪
杭州市滨江区江南大道 96 号中化大厦 16 层
邮 箱:gebo@ehrel.com